Data Management Framwork
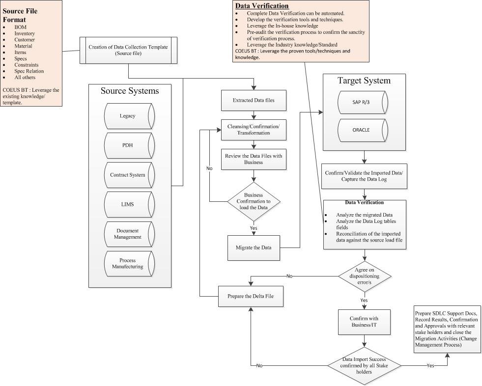
22 September, 2016COEUS BT Data Management Framework reflects on our data management capabilities. We take a holistic approach in line with your organization need and help provide end to end support and services to meet your requirements. Be it a fresh ERP deployment or acquired business entity or even a roll-out on existing platform/s, you need to align your data to varied range of system, business process and people. Data Migration is a cyclic process and requires a well established defined holistic approach….






